
山东省人力资源和社会保障厅
山东公布一批重大劳动保障违法行为
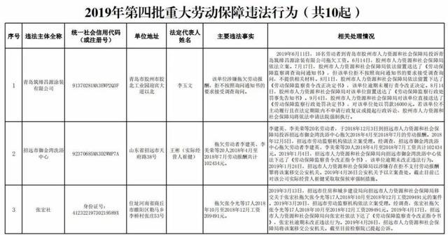
为加强对重大劳动保障违法行为的惩戒,强化社会舆论监督,促进用人单位遵守劳动保障法律、法规和规章,彰显社会公平正义,按照人力资源社会保障部《重大劳动保障违法行为社会公布办法》规定,山东省人力资源和社会保障厅现向社会公布全省2019年第四批重大劳动保障违法行为。


山东发文明确,省级创业创新示范综合体最高可获5000万奖补
近日,山东省人力资源和社会保障厅、山东省财政厅印发《山东省省级创业创新示范综合体认定和培育奖励实施细则》,明确对认定的省级示范综合体,综合考虑综合体规模、评审情况、创业带动就业效果等因素,给予举办主体最高不超过5000万元奖补。
据悉, 创业创新综合体,是指产业、创新、人才、资源、政策等多要素高度集聚,创业创新人才培养、创业孵化、创业服务、投融资、人力资源服务、创业创新研究等多功能有机聚合,为区域大众创业、万众创新提供链条式、综合性、专业化服务的新型“双创”载体。省级示范综合体采取先认定、后培育的方式打造,培育期3年。
认定之日起3年内,达到以下5项条件中的3项条件及以上的,视为达到培育标准:年实名制服务创业创新5万人次以上;成功培育新三板、创业板、科创板或主板上市企业(含引进总部);综合体获得1个以上国家级创业创新荣誉称号;创业孵化成功率不低于80%(孵化成功企业是指已办理营业执照、现仍在从事经营活动的创业实体;孵化成功率是指孵化成功企业数量占入驻创业实体总数的比率);创业创新人才培养、创业孵化、创业服务、投融资、人力资源服务、创业创新研究等多功能聚合,形成具有较强吸引力的创业创新生态。
山东省支持综合体高质量发展。支持引导省级示范综合体对接区域重大发展战略,寻标对标、高点定位,进一步优化创业创新环境,大幅降低创业创新成本,提升创业带动就业能力,打造在全国有影响力的“双创”高地。支持争创国家级创业孵化示范基地。
对认定的省级示范综合体,综合考虑综合体规模、评审情况、创业带动就业效果等因素,给予举办主体最高不超过5000万元奖补。奖补资金从省级创业带动就业资金中列支,可用于为各类创业群体和机构提供就业创业服务、经营场地租金减免、创业创新服务机构引进补助以及综合体管理运行经费等,不得用于人员经费和基本建设支出。3年后未达到培育标准的,经考核评价后按规定程序收回奖补资金。
培育期内,省人力资源社会保障厅每年初对省级示范综合体上一年发展绩效进行考核。重点考核发展规划执行情况、服务绩效、奖补资金管理使用情况。未达到考核要求的,限期整改。未达到限期整改要求的,省人力资源社会保障厅、省财政厅取消其省级示范综合体称号,收回奖补资金。
山东省人力资源社会保障厅关于台湾同胞在山东报名参加有关专业技术人员、技能人员职业资格考试和职称评审等有关政策规定
一、参加专业技术人员资格考试
1、台湾同胞在鲁参加国家资格考试目录。共22项。包括:
(1)咨询工程师(投资)职业资格考试;
(2)全国一、二级注册建筑师资格考试;
(3)全国监理工程师资格考试;
(4)环境影响评价工程师职业资格考试;
(5)翻译专业技术资格(水平)考试;
(6)计算机技术与软件专业技术资格(水平)考试;
(7)卫生专业技术资格考试;
(8)社会工作者职业水平考试;
(9)注册计量师资格考试;
(10)注册设备监理师执业资格考试;
(11)一级建造师资格考试;
(12)出版专业技术人员职业资格考试;
(13)房地产估价师资格考试;
(14)执业药师资格考试;
(15)注册城乡规划师职业资格考试;
(16)注册土木工程师(岩土)执业资格考试;
(17)一、二级注册结构工程师执业资格考试;
(18)审计专业技术资格考试;
(19)统计专业技术资格考试;
(20)一级造价工程师职业资格考试;
(21)注册安全工程师执业资格考试;
(22)经济专业技术资格考试。
2、报考流程
(1)了解报名及考试要求。应试人员登陆山东人事考试信息网(hrss.shandong.gov.cn/rsks)考务文件专栏查看拟报考考试项目的考务文件,了解该项考试的考试时间、报考条件及程序、考区分布、准考证打印等信息。
(2)网上报名。凡符合报名条件的应试人员登陆相关报名网站,根据网站报名系统提示完成报名信息提交。其中:审计专业技术资格考试登陆中国审计数字在线网(http://www.icnao.cn/auditexam)注册报名;房地产估价师、统计专业技术资格考试登陆山东人事考试信息网(hrss.shandong.gov.cn/rsks)注册报名;卫生专业技术资格考试登陆中国卫生人才网(www.21wecan.com)注册报名;计算机技术与软件专业技术资格(水平)考试登陆中国计算机技术职业资格网(http://www.ruankao.org.cn)注册报名;其它17项考试登陆中国人事考试网(http://www.cpta.com.cn)注册报名。
(3)资格审核。各市人事考试机构负责本市台湾居民的报名资格审核工作。台湾居民根据各市报名审核工作安排,在规定的时间和地点到各市人事考试机构进行审核。在资格审核时,台湾居民应提供的材料为:《台湾居住证》或《台湾居民来往大陆通行证》原件;单位盖章后的《资格考试报名表》;凡相应专业考试的报名条件中有学历要求的,还应提交国务院教育行政部门认可的相应专业学历(学位)证书。
(4)报名缴费。审核通过后,报考人员登录报名网站进行网上缴费,缴费成功即完成报名。
(5)打印准考证。报考人员在规定的时间内登陆相关考试报名网站打印准考证,仔细阅读准考证的相关信息。
(6)参加考试。考生按照准考证要求,在指定的时间和地点,凭准考证和《台湾居民居住证》或《台湾居民来往大陆通行证》(证件与报名时所提供证件保持一致)参加考试。
(7)成绩查询及证书领取。国家公布成绩后,考生登陆考试报名网站进行成绩查询,成绩合格后,按照各市人事考试机构通知要求,凭准考证和《台湾居民居住证》或《台湾居民来往大陆通行证》(证件与报名时所提供证件保持一致)到所报考市人事考试机构领取资格证书。
咨询服务电话:(0531)88597886、88597997
二、参加职业技能考核鉴定
1、办理条件。申报人员须符合与所申报职业(工种)及其等级或类别相适应的、国家职业技能标准规定的资格条件。
2、申请材料。在资格审核时,台湾居民应提供的材料为:《山东省职业技能鉴定考评表》1份;《台湾居住证》或《台湾居民往来大陆通行证》原件,2寸照片4张;凡相应报名条件有学历要求的,应提交国务院教育行政部门认可的相应专业学历(学位)证书;凡相应报名条件有职业资格或培训要求的,应提交相应职业等级的职业资格证书或培训结业证书;凡相应报名条件有工作年限要求的应提供工作单位人事部门出具的工作年限证明。
3、鉴定流程
(1)根据职业技能鉴定指导中心发布的年度《职业技能鉴定公告》,可从网上或到现场进行鉴定报名。职业技能鉴定所(站)或职业技能鉴定指导中心现场报名,提交申报材料,审核通过后,缴纳鉴定费;个人网上报名后,在规定时间到职业技能鉴定指导中心现场报送申报材料,审核通过后,缴纳鉴定费。
(2)职业技能鉴定指导中心指导职业技能鉴定所组织鉴定。初、中、高级工鉴定要进行理论和技能考试,技师、高级技师要进行理论考试、技能考试和综合评审。
(3)各科成绩全部合格者由人力资源社会保障部门颁发国家职业资格证书。
4、受理窗口及办理时限。省、市、县政务服务中心、人力资源和社会保障厅政务服务大厅、其他事务类综合受理窗口。工作日上午 9:00-11:30;下午:13:00-5:00;
网上受理:www.sdosta.org.cn
5、申请办理时限。1个工作日。
6、收费依据及标准。山东省物价局 山东省财政厅《关于规范职业技能鉴定考试收费有关问题的复函》(鲁价费函〔2016〕85号)。
7、咨询服务电话
山东省职业技能鉴定指导中心:(0531)81286712
济南市:(0531)68966472
青岛市:(0532)85832657、85828310
淄博市:(0533)3181352、3161340
枣庄市:(0632)3255978
东营市 :(0546)6378695
烟台市 :(0535)6246990
潍坊市:(0536)8251086
济宁市:(0537)2348500
泰安市:(0538)6991146
威海市 :(0631)5190889
日照市:(0633)8866085
滨州市:(0543)3162965
德州市 :(0534)2687153
聊城市:(0635)2189274
临沂市 :(0539)8115978
菏泽市:(0530)5967276
三、参加职称评审
1、申报条件。在山东省就业的港澳台专业技术人才,以及持有外国人永久居留证或海外高层次人才居住证的外籍人员,可按规定参加职称评审。
2、申报材料和程序。按照各级别、各系列(专业)职称评审委员会办事机构公布的职称评审通知要求准备申报材料。
3、承办主体。各级别、各系列(专业)职称评审委员会办事机构。
4、咨询服务电话。各级别、各系列(专业)职称评审委员会办事机构公布的服务电话。
山东省人力资源社会保障厅咨询服务电话:(0531)86062283
5、服务网站。山东省专业技术人员管理服务平台:http://hrss.shandong.gov.cn/rsrc/zcps
[责任编辑:王莉婷]
山东4部门联合发文!明确技术技能提升补贴标准 还有这些稳岗返还政策……
齐鲁网.闪电新闻12月13日讯近日,山东省人力资源和社会保障厅、山东省财政厅、山东省发展和改革委员会和山东省工业和信息化厅联合印发《关于进一步明确稳岗返还和技术技能提升补贴有关问题的通知》。
稳岗返还政策
稳岗返还政策明确提及,根据《山东省人民政府印发关于加快七大高耗能行业高质量发展的实施方案的通知》和《山东省财政厅关于印发财政支持重点高耗能行业高质量发展若干政策的通知》等政策,参照钢铁行业化解过剩产能企业稳岗补贴政策,对符合条件的钢铁、地炼、电解铝、焦化、轮胎、化肥、氯碱七大高耗能行业企业,按照不高于上年度实际缴纳失业保险费总额的70%给予稳岗返还。
同时为加快推进困难企业稳岗返还工作,山东省人力资源和社会保障厅将向各市提供规模以上工业企业名单,要求各市主动对接企业,并向符合条件的困难企业及时按照规定程序落实政策。
《通知》还规定,以独立缴费单位在社会保险经办机构开户并按照规定参保缴费的企业,符合条件的可申请稳岗返还。失业保险待遇支付能力(月数)是指上年末失业保险基金累计结余除以上年度各项失业保险基金月均支出,其中在基金累计结余中扣除2019年提取的职业技能提升行动资金。实施一般企业稳岗返还的统筹地区上年末失业保险基金滚存结余应具备12个月以上失业保险待遇支付能力。
技术技能提升补贴政策
《通知》规定,高级会计师、高级经济师、高级审计师、注册会计师按2000元标准享受技术技能提升补贴。专业技术类证书从上至下,分为四个级别的,其中最高级别和高级别按2000元标准发放,中级别按1500元标准发放,初级别按1000元标准发放;三个级别的按高级别2000元、中级别1500元、初级别1000元标准发放;两个级别的按高级别2000元、低级别1500元标准发放;不分级别的按2000元标准发放。
同时,通知还指出,专业技术类的职业资格证书及其增项只能享受一次补贴,证券和期货从业人员资格考试成绩合格证享受一次补贴。经批准的缓缴失业保险费企业的在职职工在缓缴期间可以享受技术技能提升补贴。